18076542531
首页
走进卓晟能
公司简介
产品证书
荣誉资质
公司风采
产品中心
光伏发电
光伏逆变器
光伏车棚解决方案
光伏蓄电池
光伏太阳能组件
太阳能水泵
太阳能光伏路灯
光伏配件
光热工程主材
太阳能工程联箱
太阳能平板集热器
远程控制系统
商用空气源热泵
太阳能真空管
洁净无动力
光热工程配套
中太联水泵
新沪水泵
戴博水泵
新界水泵
奇灵水泵
水力模块
三晶变频器
不锈钢管道
铝合金衬塑复合管
复合保温管
平板工作站
阻垢剂(除垢剂)
莱厘垢智能阻垢系统
地埋水箱(不锈钢方形保温水箱)
搪瓷承压水箱
智能充电桩
海尔卡泰驰智电充电桩
家用热水
太阳能热水器
空气能热水器
太空能热水器
家用配件
工程案例
热水案例
光伏案例
解决方案
热水方案
光伏方案
新闻资讯
公司资讯
行业资讯
联系我们
联系我们
我要留言
热门搜索:
太阳能热水器
光伏发电
家用热水
工程配件
商业热水
光热工程配套
工程配套
光伏发电
光伏逆变器
光伏车棚解决方案
光伏蓄电池
光伏太阳能组件
太阳能水泵
太阳能光伏路灯
光伏配件
光热工程主材
太阳能工程联箱
太阳能平板集热器
远程控制系统
商用空气源热泵
太阳能真空管
洁净无动力
光热工程配套
中太联水泵
新沪水泵
戴博水泵
新界水泵
奇灵水泵
水力模块
三晶变频器
不锈钢管道
铝合金衬塑复合管
复合保温管
平板工作站
阻垢剂(除垢剂)
莱厘垢智能阻垢系统
地埋水箱(不锈钢方形保温水箱)
搪瓷承压水箱
智能充电桩
海尔卡泰驰智电充电桩
家用热水
太阳能热水器
空气能热水器
太空能热水器
家用配件
contact us
全国咨询热线
18076542531
地埋水箱(不锈钢方形保温水箱)
当前位置:
首页
>
产品中心
>
光热工程配套
>
地埋水箱(不锈钢方形保温水箱)
地埋水箱(不锈钢方形保温水箱)
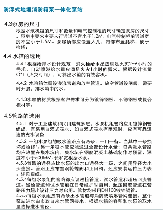
产品名称:一体化泵站
一体化泵站
产品详情
上一篇:
新型螺旋卷罐
下一篇:
水箱
我们很乐意听取您的意见
无论您是想了解我们做什么,为什么以及如何做我们所做的事情的更多信息,都需要帮助您创建的内容,想要合作伙伴或者只是打个招呼!
---我们很乐意听取您的意见。
提交
返回顶部
13978835177
18076542531
122823309
微信咨询